Right of Way
WHY NEW ROADWAY PROJECTS ARE NEEDED
Transportation needs are changing. Some of those needs are met through mass transit or alternative transportation methods, while others require the improvement of our highway system through the construction of new roads or the upgrading of existing roads.
These improvements are planned to fit into the County's overall transportation plan. Public hearings and meetings are held to gather information and input from local residents and the community. The impacts on the community and the environment are fully considered before a final location and design are selected.Every effort is made to minimize any negative impacts on local residents, business and the environment.
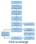
PROPERTY ACQUISITION PROCESS
The preliminary steps in finalizing design plans concern determining the amount of land that will be needed for the new improvement and impacts on the affected properties. During this period, soil test, survey, and title information are gathered. In order to perform soil tests and surveys, the County will notify the property owner prior to entering the property. Title information involves research at the Court House.
When dialing outside of the county, call 240-777-0311 or submit via their website.
For website comments or to report website problems or broken links, please email us. This email address does not handle service requests or complaints.
Transportation Engineering · Montgomery County Department of Transportation
100 Edison Park Drive · Gaithersburg, MD 20878 · [email protected]
· telephone: 240-777-7220· fax: 240-777-7277 ·





